文号:中建通〔2019〕71号
发布时间:2019-07-03来源:中山市住房和城乡建设局
各有关单位:
为加强规范我市全装修商品房装修工程的建设以及交付行为,提高商品房全装修的质量,根据《国务院办公厅关于大力发展装配式建筑的指导意见》(国办发〔2016〕71号)、住建部《商品住宅装修一次到位实施细则》(建住房【2002】190号)和《关于进一步促进我市房地产市场平稳健康发展的通知》(中府办函〔2017〕55号),我局制定了《中山市商品住房住宅全装修分级指南》,现印发给你们,请结合实际参照执行。
中山市住房和城乡建设局
2019年7月1日
中山市商品住宅全装修分级指南
一、全装修商品房定义
本指南所指全装修商品住房,又称成品住宅,是指由房地产开发企业统一完成商品房建设、装修程序,商品房装修一次到位,在房屋交钥匙前,所有功能空间的固定面全部铺装或粉刷完毕,给水排水、燃气、通风、供电以及智能化等系统基本安装到位,厨房与卫生间的基本设备全部安装完成,达到基本使用标准的商品住房。
二、全装修商品住房应遵守以下规定
(一)全装修商品房室内环境污染控制应符合《住宅装饰装修工程施工规范》和《民用建筑工程室内环境污染控制规范》等国家现行标准的规定。
(二)房地产开发企业销售全装修商品住房时,全装修价格不应明显高于本地区及周边地区同档装修价格,并在商品住房销售现场公开展示全装修样板房,明确交付内容和标准。
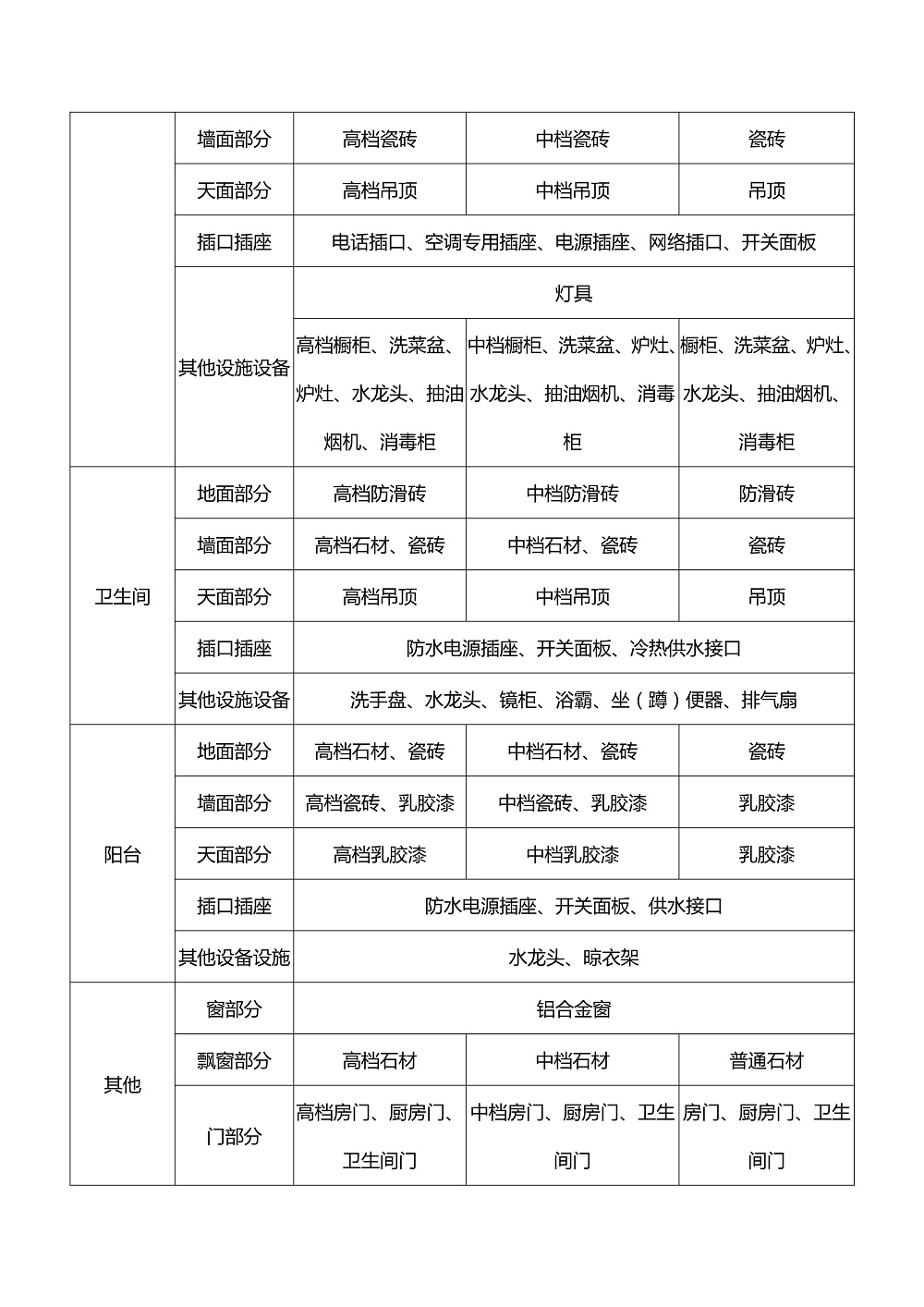
三、商品住房全装修分级指南
(一)商品住房全装修装修应达到基本使用标准,从装修入手,整合提高商品住房的品质,达到相应等级的舒适程度。
(二)商品住房全装修等级
商品住房全裝修分为A、B、C三个等级,以建筑面积计算,其中C级全装修价格不应超过1500元/m ²、B级全装修价格区间为1500至2500元/m²、A级全装修价格为2500元/m²以上。
附:《商品住房全装修等级推荐表》
